网站首页
>
压球手机在线官网新闻
>
正文
压球手机在线官网计算机技术学生党支部通过第三批“全国党建工作样板支部”建设单位验收
文章来源:党委组织部、计算机技术与工程学院 作者:杨丽晨 发布日期:2024年12月19日
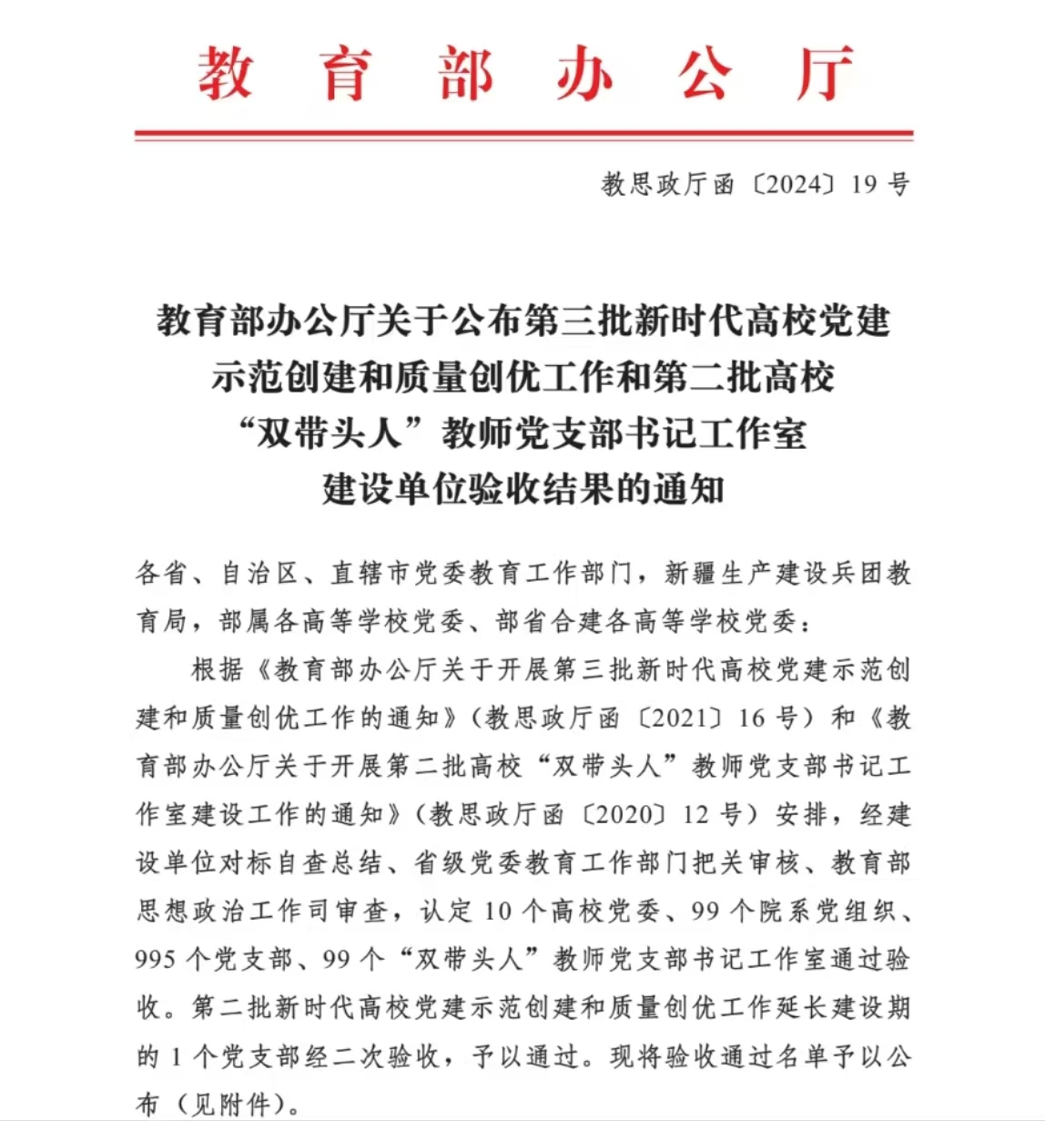
近日,教育部办公厅公布了全国第三批新时代高校党建示范创建和质量创优工作建设单位验收通过名单,我校计算机技术与工程学院计算机技术学生党支部支部顺利通过了教育部“全国党建工作样板支部”建设单位验收。


计算机技术学生党支部自获批“全国党建工作样板支部”培育创建单位后,党支部便踏上了创新党建、引领发展的征程,严格对标新时代高校党建“双创”工作重点任务指南,紧紧围绕“七个有力”核心要求,深度谋划党建工作布局;创新构建“五心”微党建工作品牌,把党建和学生的思想政治教育融入日常,形成以“思政领航、学业精进、实践赋能、呵护心灵、职路领航、团队聚力”六大工程育人体系;充分激活“全国党建工作样板支部”的榜样力量与“党员骨干”的示范效能,深度融合党建工作与专业教育教学,精心构筑规范型、学习型、研究型、服务型、创新型的五型党支部,以卓越党建领航学院高质量发展的新航道。
下一步,压球手机在线官网党委将以党的二十届三中全会精神与全国教育大会精神为指引,锚定立德树人根本任务,以“全国党建工作样板支部”创建为依托,以点带面,推动全校基层党组织建设全面进步、全面过硬,为压球手机在线官网事业高质量发展提供坚强的组织保障。
(初审 孙紫桐 复审 赵静 终审 张志杰)
上一条:压球手机在线官网领导到白城市包保村走访调研
下一条:压球手机在线官网召开校、院两级学生会、学生社联工作总结大会暨学生组织座谈会



官方公众号
官方微博
普通高考招生