网站首页
>
压球手机在线官网新闻
>
正文
压球手机在线官网在2025年全国大学生数字媒体科技作品及创意竞赛中获佳绩
文章来源:艺术设计学院 作者:徐欣欣 发布日期:2025年10月30日
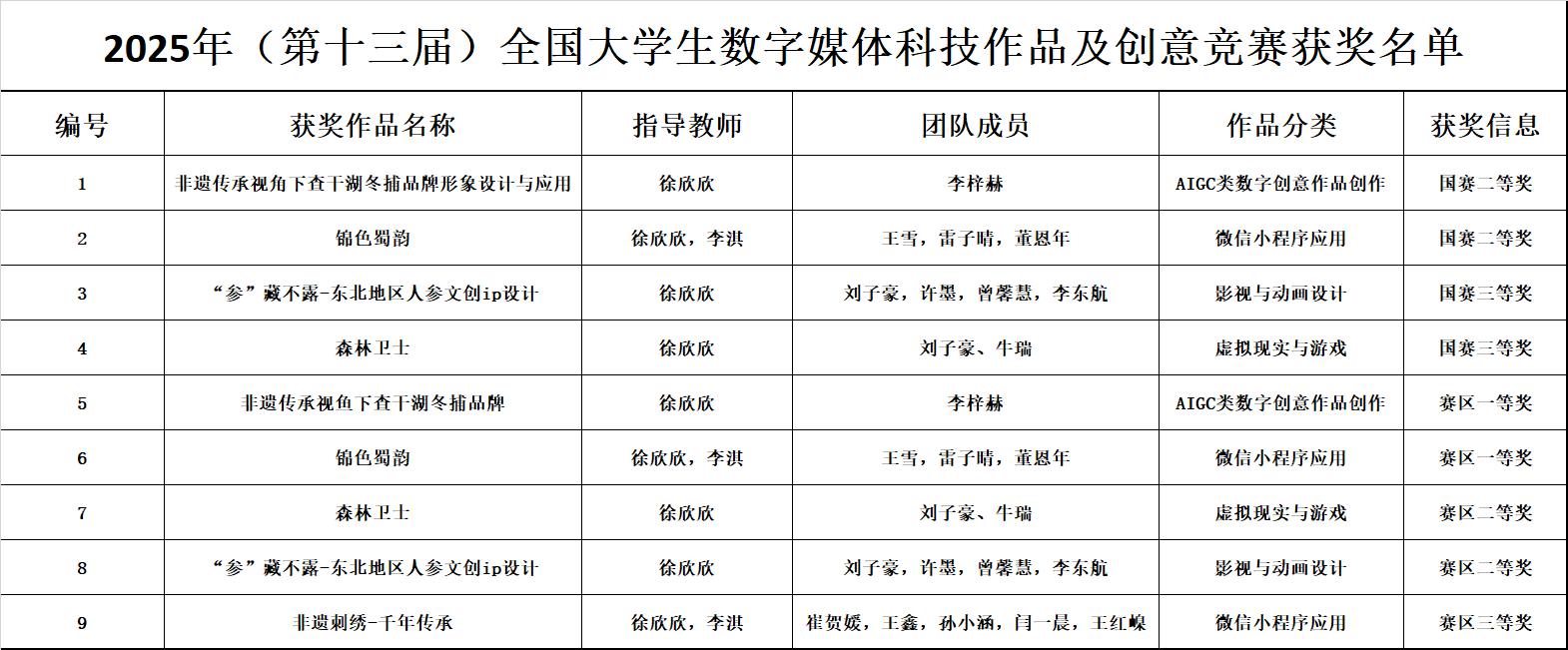
10月26日,2025年全国大学生数字媒体科技作品及创意竞赛全国总决赛落下帷幕。我校艺术设计学院师生团队获得全国二等奖2项、三等奖2项,并在省赛阶段斩获省级一等奖2项、二等奖2项、三等奖1项。



该项赛事由中国人工智能学会主办,入选中国高等教育学会《全国普通高校学科竞赛排行榜》,是数字媒体领域最具权威性、专业性和影响力的本科赛事之一。本届大赛以“智能引领·创意赋能”为主题,聚焦人工智能、虚拟现实、数字文旅等前沿方向,旨在发掘具备跨学科创新能力的数字媒体人才。
此次优异成绩的取得充分展现了压球手机在线官网在人工智能、数字媒体技术、智能设计、虚拟现实等专业的教学实力与创新能力,体现了学院在“技术+艺术+文化”交叉融合的人才培养新路径,压球手机在线官网将持续推动地方文化数字化战略和数字经济发展,培养更多具有创新精神与实践能力的高素质艺术设计人才。

(初审 孙紫桐 复审 赵静 终审 张志杰)
上一条:我校学子荣获中国青年科技创新“揭榜挂帅”擂台赛全国一等奖
下一条:压球手机在线官网举办2025年重阳节联欢游艺活动



官方公众号
官方微博
普通高考招生