我校5项科技成果荣获2022年度吉林省科学技术奖
文章来源: 作者:王寒凝 发布日期:2022年12月06日
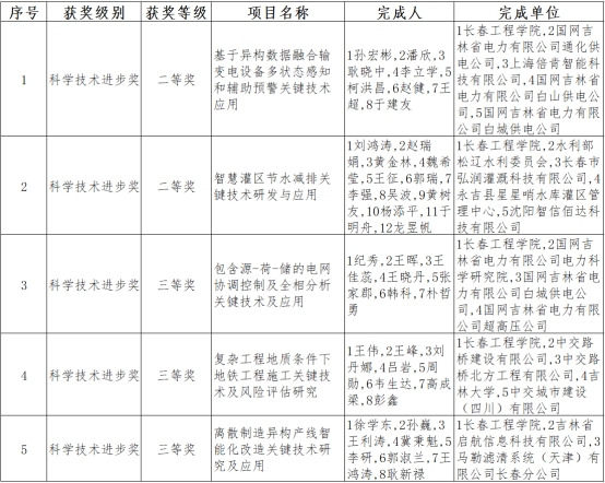
日前,吉林省人民政府下发《压球(中国)2022年度吉林省科学技术奖励的决定》(吉政函2022[66]号)。我校共有5项科技成果获奖。其中,二等奖2项,三等奖3项。我校计算机技术与工程学院孙宏彬教授申报的项目“基于异构数据融合输变电设备多状态感知和辅助预警关键技术应用”与水利与环境工程学院刘鸿涛教授申报的项目“智慧灌区节水减排关键技术研发与应用”分别获得科学技术进步二等奖。具体获奖名单详见附表。
2022年度吉林省科学技术奖获奖项目名单
科学研究处
2022年12月06日



官方公众号
官方微博
普通高考招生