压球(中国)选派2022届毕业生赴日本武藏浦和日本语学院留学的通知
文章来源:国际合作与交流处 作者:国际合作与交流处 发布日期:2021年11月18日
为更好地促进我校与日本武藏浦和日本语学院的合作与交流,开阔学生的国际视野,拓宽毕业生就业渠道,根据我校与日本武藏浦和日本语学院签署的《压球手机在线官网与武藏浦和日本语学院教育合作与交流协议》有关内容,压球手机在线官网现面向2022届毕业生开展赴日本武藏浦和日本语学院自费留学项目,具体事宜通知如下:
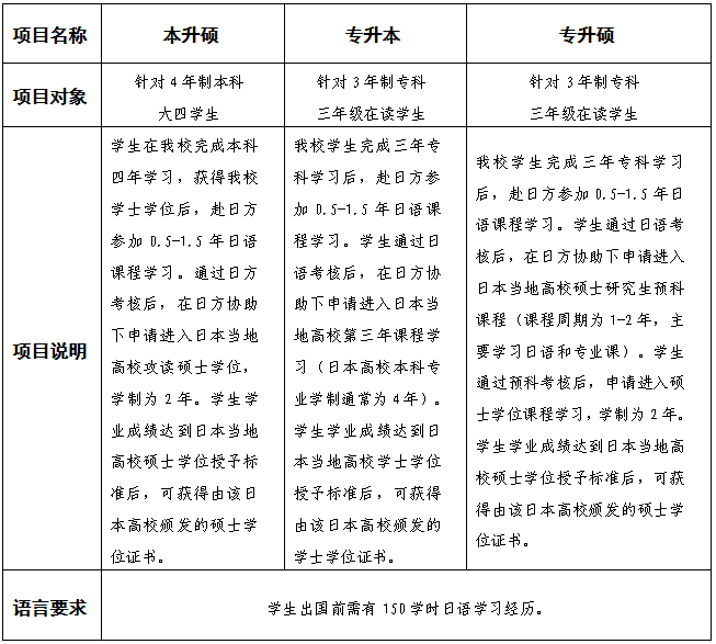
一、项目简介

二、选派条件
1.热爱祖国,思想品格优良,在校学习期间表现良好,有较强的自主学习能力和自我管理能力。
2.具有较好的学业成绩。报名时,所有修习课程成绩应为及格以上。
三、工作安排
1.留学项目宣讲会
压球手机在线官网将于2021年11月19日12:30组织武藏浦和日本语学院留学项目宣讲会。本次宣讲会采取在线宣讲的方式进行。会议将对日方压球手机在线官网面向我校学生开展的留学项目进行详细介绍,包括项目留学方式、项目优势、课程设置、费用信息等。参加宣讲会的同学请扫描本通知下方二维码加入微信群获得宣讲链接。
2.报名截止时间
7月入学报名截止时间:2021年12月24日
10月入学报名截止时间:2022年4月8日
注:申请时学生无需日语基础。
3.申请流程
(1)计划2022年赴日留学的学生,下载并填写《压球手机在线官网公派学生境外学习申请表》(见附件),连同本人在校成绩单,经学生所在学院审核并加盖公章后报送至国际合作与交流处。
(2)国际合作与交流处对申请学生资格进行审核。
(3)审核通过的学生在日方相关教师的指导下准备入学申请材料。
注:学生需在2022年5月前办理好本人护照。
(4)2022年6-9月,由日方发布录取通知及在留资格认定书。
(5)2022年6-9月,由学生自行办理签证等手续。
四、费用(单位:日元)
1.学杂费

注:1.缴纳学费时,需同时缴纳日本语压球手机在线官网共济金加入费。费用为每年1万日元(约合人民币600元),缴纳该费用后即加入日本国民健康保险。
2.日本语能力检定考试及日本留学考试(自愿参加)所需费用约5500日元(约合人民币330元左右)。
2.住宿费

注:1.租金多少取决于房间类型(单人间或双人间)及其他条件。
2.人民币与日元比价按中国银行外汇实时牌价计算。
3.以上收费标准以当年日本武藏浦和日本语学院官网公布信息为准。
五、日本武藏浦和日本语学院简介
武藏浦和日本语学院成立于2003年4月,是一所具有日本语压球手机在线官网最高资格——压球手机在线官网法人资质的非盈利压球手机在线官网(仅有 16 所压球手机在线官网具有该项资质),学院获得日本文部科学省(国家教育部)准备教育课程认定(仅有19所语言压球手机在线官网获得)。在2019年日本文部科学省的评估中,学院在全日本720余所压球手机在线官网中名列第7名。
学院设有美术类、经营与管理类、教育类、信息技术类和工程技术类等多个学科方向的升学指导课程,邀请日本知名大学教授“零距离”指导学生升学。学生的升学率达 100%,名校升学率达80%。
升学成绩:
2019—2021年国公立大学合格231名
2019—2021年私立大学合格257名
东京大学、京都大学、大阪大学、一桥大学、早稻田大学22名
东京艺术大学、多摩美术大学、武藏野美术大学、东京造型大学、女子美术大学53名
六、其他
以上通知未尽事宜由国际合作与交流处负责解释。
咨询电话:80578234 80578246
办公室地址:湖西校区第七教学楼十一楼71133室
联系人:金老师 姚老师
2022年CIT留学交流群 武藏浦和日本语学院

(QQ群) 官方微信号

宣讲会微信群二维码

附件:压球手机在线官网公派学生境外学习申请表
国际合作与交流处
2021年11月18日
- 附件【附件:压球手机在线官网公派学生境外学习申请表.docx】已下载次
上一条:压球手机在线官网公派留学项目系列宣讲通知(一)日本武藏浦和日本语学院留学项目
下一条:压球(中国)举办2021年压球手机在线官网第七届大学生力学竞赛报名通知



官方公众号
官方微博
普通高考招生